档案,是企业的“数字资产库”,可对多板块、多层级的集团企业来说,档案管理却常是“老大难”——系统重复建、数据不互通、权限管不清......
别愁!光典“1+N+X”集团企业档案管理整体解决方案,专为破解这些痛点而来,让集团档案管理“化繁为简”!

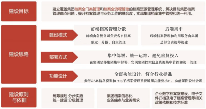
档案管理不是“选择题”,而是“必修课”。
近年来国家对档案管理的要求越来越明确:不只是“存好档”,更要“管好用好档”,还要符合数字化、规范化、安全化要求。
《“十四五”全国档案事业发展规划》明确提出“推动企业集团档案集中管理,实现电子档案全流程管控”;《档案法》实施条例更是强化了电子档案的法律效力,要求 “电子档案与纸质档案具有同等效力,符合条件的可仅以电子形式归档”—— 这意味着 “电子档案单套制” 不再是 “加分项”,而是企业合规的 “必选项”。
国家档案局持续推进“企业数字档案室试点”,光典已助力中国铝业、上海浦东发展银行等 35 家单位通过各类档案室试点测评,覆盖国企、金融、制造等多个领域。同时副省级以上档案馆覆盖率达 84%(光典服务数据)的现状也说明: 集团企业档案管理“散、乱、差”的时代已过去,集中化、数字化、智能化是唯一出路。
集团档案管理的 “5 大深坑”,你中了几个?
1.“重复投资坑”:每年多花几百万,系统却像“信息孤岛”
总部建一套档案系统,下属地产板块企业又建一套,下属金融板块企业再买一套… 全集团光档案系统就有 N 套,建设 + 运维成本居高不下,可各系统数据不互通,查一份跨板块档案要切换3+个系统,效率低到抓狂!
2.“权限混乱坑”:总部管不了分子公司,分子公司怕“越界”
集团要统一管控档案,子公司却担心 “核心数据被看走”;有的子公司想自己调整归档流程,又怕不符合总部标准——权限“放”与“管”的平衡,始终找不到突破口。
3.“信息割裂坑”:财务的凭证、OA的审批、ERP的报表,各存各的
财务系统里的会计档案、OA系统里的审批文件、合同系统里的协议......分散在不同业务系统,想查一份完整的项目档案,得先找财务要凭证,再找行政要审批,最后找业务要合同,耗时又费力。
4.“安全风险坑”:纸质档案怕丢、电子档案怕改,备份还不到位
档案库房落后,老档案存库房,怕受潮、怕虫蛀;电子档案存在本地,怕被篡改、怕系统崩溃;有的企业只做了1套备份,一旦遇到突发情况,“数字资产”可能瞬间消失。
5.“人员短板坑”:兼职档案员多,专业能力跟不上
集团分(子)公司多,档案员多是兼职,不懂“电子档案四性检测”“元数据规范”,归档时要么漏填信息,要么格式错误,最后档案成了“瘸腿数据”,想用都用不了。
这些痛点,本质上是 “集团集中管控需求” 与 “分子机构个性化需求” 的矛盾——光典 “1+N+X” 方案应运而生,就是要破解这个矛盾!

光典“1+N+X”方案,核心是用“一套档案管理系统+多全宗管理+多业务系统对接”,既满足集团统一管控,又兼顾分子机构灵活需求,一套系统搞定全集团档案。
■ “1”:一套电子档案管理系统,解决“重复投资+统一管控”。在集团统一的档案管理制度规范体系和安全保障体系下,统筹统建一套档案管理系统,满足整个集团、多级企业的档案管理信息化需求,实现数字档案资源集中存储、统一运维。
■ “N”:支持N个逻辑全宗,解决“权限混乱+灵活管理”,即按集团总部、分子公司、业务板块设置“逻辑全宗”,“一套系统里,每个板块都有自己的‘独立档案库’”,各全宗间档案数据和档案管理功能相对隔离。分子公司档案员只能看到自己全宗的档案,改自己的归档流程,总部管不了“内部细节”;总部能查看所有全宗的归档情况、利用数据,还能统一制定分类标准、保管期限,确保“步调一致”;跨板块协作时,只需发起权限申请,审批通过就能查看,不用反复传文件。
■ “X”:即X个业务系统对接,解决“数据割裂+高效归档”问题。系统具备开放性特征,提供丰富接口,可实现与OA、ERP、财务、合同管理等各类业务系统对接和融合,完成电子文件及其元数据的在线收集,实现系统间的单点登录、统一待办和消息提醒。
除此之外,方案还包含传统档案数字化加工(老档案扫描、著录)、历史数据迁移(旧档案管理系统数据平滑迁入新系统)、信创适配(兼容国产软硬件)等服务,帮集团“一步到位”完成档案管理信息化升级落地。
1.降本“一劳永逸”:一套系统、不限全宗
集团仅需部署1套系统,下属分子公司、业务板块无需单独采购,IT建设成本直降60%,运维成本省40%。支持“条目集中+原文分布式”和万全集中的两种模式存储,原文处理更加灵活。采用“条目集中+原文分布式”存储模式下,总部统一存储元数据,分子公司存储原文,节省总部存储资源70%,同时保障本地调档速度。
2.管控“分级”:有效平衡“集团统筹”与“分子公司灵活”
支持分级管理,更好匹配集团化架构下的档案管理。具备分级权限精准管控能力,可设置“集团-区域-分子公司-岗位”四级权限,总部可查看全集团档案归档进度、利用数据,分子公司仅能操作本全宗档案,核心数据(如地产板块成本、金融板块客户信息)权限与加密双重保护,避免“越权使用”;分子公司可自定义本板块归档流程和各类规则,打造个性化模板,兼顾“标准化”与“灵活性”。
3.落地“省心省力”:分步实施+全程辅导
阶梯式落地更安心,项目实施支持“总部试点→区域推广→全集团覆盖”,比如先在集团总部和1-2家核心子公司试点,优化后再推广至全集团,降低转型风险;提供专业数据迁移服务,即使是老旧系统的历史档案(如Excel表格、特殊格式文件),也能通过格式转换、元数据补录,平滑迁入新系统,数据迁移准确率达99.9%。
4.数据“互联互通”:X对接打破“业务孤岛”
全业务系统覆盖,可无缝对接OA、ERP、财务、合同、CRM等核心业务系统,实现“业务办结即归档”,待归档数据可自动同步至档案系统,无需人工导出上传;跨板块的档案数据利用可高效联动,基于集团统一档案资源库,跨板块协作时(如地产板块调取金融板块的融资档案),采用“线上申请→总部审批→即时查看”进行线上协作利用,协作效率提升80%,避免“找数据跑断腿”。
5.安全“三重防护”:信创+加密+备份,数据无忧
信创全面适配,具备与信创环境下操作系统、数据库、中间件的全适配能力和经验,满足国企、央企信创要求,无需后期改造,一步到位;全链路安全管控,采用国密SM4算法加密传输存储,三员分立(系统管理员、安全保密员、审计员)权限,全程记录操作日志;搭配“3-2-1”备份策略,即使遇到系统崩溃、自然灾害,档案数据也能100%恢复。
1.财务降本:从“重复烧钱”到“集约省钱”
IT成本省60%,集团1套系统替代N套分散系统,无需下属单位各自费心费力费资金自行建设档案管理系统,可将更多资金投入到其他业务中;隐性成本减50%,跨部门、跨板块调档无需邮寄纸质件或专人押送,年均节省物流、人力隐性成本数额可观,并能够有效避免因档案传递延迟导致的业务损失。
2.效率提效:集团协同“无缝衔接”
跨板块调档效率提升90%,传统跨板块调档需3-5天,现在线上申请、审批后3秒查看;总部管控效率提升80%,总部通过系统实时监控各子公司档案归档率、利用率,无需人工专项汇报,管控决策时间从1周缩至1天。
3.合规达标:轻松通过“合规检查”
光典已助力多家集团企业通过国家档案局数字档案室试点测评,方案100%覆盖试点指标,无需反复整改;信创合规“一步到位”,避免后期改造成本。
光典已服务超 1700 家企业用户,其中不乏城投水务集团、临港集团等知名企业。
城投水务集团
从2021年项目启动,历时四年建设完成了档案管理科学化、系统化、规范化、标准化、互联共享的数字档案室。以“统一领导、分级管理”为基本原则,围绕“二级平台、三级管理”集约化改革要求,积极探索具有城投水务特色的“1+N”多全宗档案管理模式。以全程视角重塑档案业务流程,全方位提升档案工作质量与经济效益,于2024年以高分获评“上海市示范数字档案室”。

对集团企业来说,档案管理的“散、乱、差”不是小问题——它浪费的是真金白银的投入,延误的是跨板块协同的效率,潜藏的是合规与安全的风险。而光典“1+N+X”方案,就是要帮你用“1套系统”破解所有难题,让集团档案管理从“成本中心”变成“价值中心”。
如果你的企业也在被“重复投资、权限混乱、信息孤岛”困扰,不妨联系光典:拨打400-720-0100,获取专属集团档案数字化方案;关注【光典信息发展】公众号,查看更多标杆客户的落地细节,共同探索如何用一套系统搞定全集团档案!
