方案介绍
以《数字档案室建设指南》《数字档案室建设评价办法》等相关文件为指引,以我司丰富的大型集团企业项目建设经验为支撑,通过咨询整体规划、全面布局,构建覆盖集团型“1+N+X”多全宗档案管理平台,实现档案管理、数据保管、资源共享,实现集团性监督管控与业务指导,最终构建档案资源数字化、信息管理标准化、服务利用网络化、档案管理现代化的应用体系,为集团的决策及发展提供强有力的支撑。

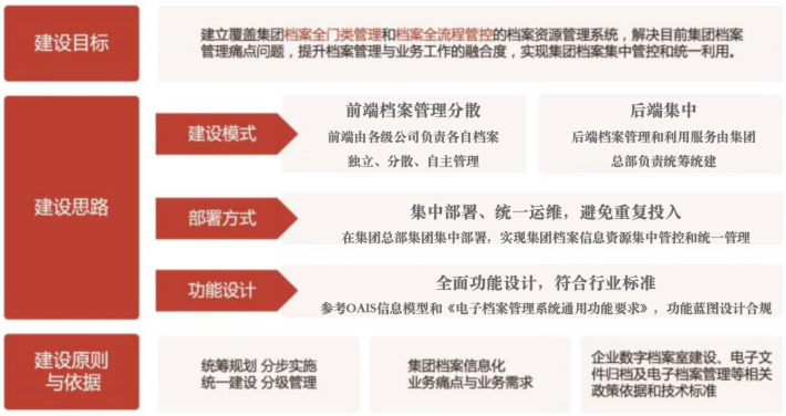
方案特色
统筹规划并统一建设集团型数字档案管理平台,旨在整合集团内部各单位的档案资源,实现档案信息的集中存储、高效管理和便捷共享。通过构建一个标准化、规范化的数字档案管理系统,确保集团内所有档案数据的统一性和一致性,提升档案管理的整体效率和安全性。该系统将覆盖集团各级机构和部门,支持多种档案类型的数字化处理,提供全面的档案检索、利用和监控功能,为集团的战略决策和日常运营提供强有力的数据支撑。同时,平台的建设将遵循国家相关法律法规和行业标准,确保档案信息的合法合规管理,推动集团档案管理水平的全面提升。
“1”:在集团统一的档案管理制度规范体系和安全保障体系下,统筹统建一套档案管理系统,满足整个集团、多级企业的档案管理信息化需求,实现数字档案资源集中存储、统一运维。
“N”:档案管理系统支持多全宗管理,各全宗间档案数据和档案管理功能相对隔离,实现各自档案的独立管理,总部档案管理人员可随时对下属企业进行在线指导互动。
“X”:系统具备开放性特征,提供丰富接口,可实现与各类业务系统对接和融合,完成电子文件及其元数据的在线收集,实现系统间的单点登录、统一待办和消息提醒。
客户价值
统建降本,档案管理三统一:减少信息化建设资金重复投入
“一个机房、一套软件、一套制度规范”,满足全集团各级企业档案管理需要,避免重复投入各类建设资金,大幅降低信息化建设成本,同时实现资源的高效整合与协同管理。
为全集团档案管理提速:整合档案资源为业务提供高效档案支撑
实现档案资源的数字化存储、自动化管理和高效检索利用,降低档案管理成本,突破档案利用的时空限制,实现档案资源从“被动存储”到“主动赋能”的价值跃升。
守护数字记忆,掘金信息未来:释放数字档案核心价值
构建多层次档案资产防护机制,保障档案完整性与长期可用性。依托智能化服务,深挖数字档案价值,赋能业务与集团决策,加速信息流转与决策响应。
数字赋能,集团升级:推动整个集团的数字化转型
以数字化、智能化为核心驱动力,全面助力集团实现档案管理的数字化转型,整合档案资源,实现智能分析与高效利用,赋能业务深度融合,助力集团抢占数字经济先机,实现高质量发展。
档案破孤岛,业务全贯通:消除信息孤岛,打通最后一公里
通过强大的系统集成与数据整合能力,彻底打破各部门、各业务系统之间的信息孤岛,实现档案资源的高效流通与共享,解决业务数字内容“最后一公里”的归档与利用难题。