备受瞩目的2021年度国家档案局优秀科技成果奖励评审结果于2021年10月14日正式揭晓,共评出拟授奖成果26项(特等奖空缺、一等奖空缺)。其中由上海信联信息发展股份有限公司(光典信息发展有限公司母公司)和山东省档案馆共同参与的《基于磁、光、电多种载体的海量数字档案资源长久保存技术的研究和实践》课题荣获2021年度国家档案局科技成果二等奖。
下文来自:国家档案局官方网站
2021年度国家档案局拟奖励优秀科技成果公示
根据《国家档案局办公室关于开展2021年度国家档案局优秀科技成果奖励工作的通知》要求和《国家档案局优秀科技成果奖励办法》规定,国家档案局组织了2021年度优秀科技成果奖励评审工作,经形式审查、专家评审等环节,按照公平、公正、公开的原则,确定了26项拟奖励优秀科技成果。现予以公示,公示期为2021年10月14日至2021年11月12日。
公示期间,如对拟奖励成果有异议,请将相关情况材料发送至邮箱kjc@saac.gov.cn。反映情况的材料要客观真实,并签署真实姓名或加盖单位公章,同时提供有效联系方式。
国家档案局科技信息化司
2021年10月14日
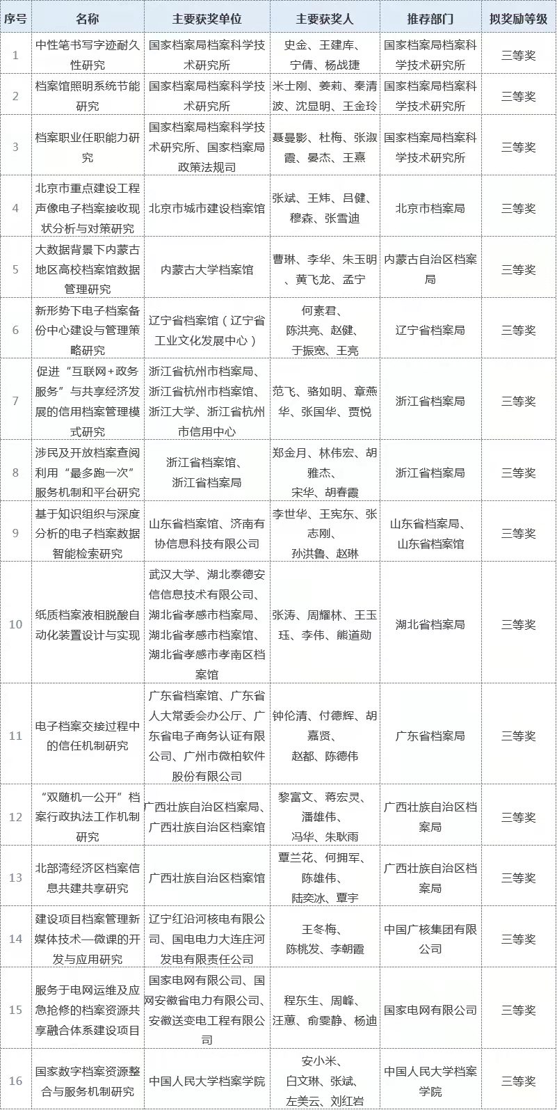
2021年度国家档案局拟奖励优秀科技成果
特等奖 空缺
一等奖 空缺
二等奖 10项

三等奖 16项
